Got myself a 1970s Philips 212 turntable with electronic speed control and individual speed adjustment for 33 and 45 rpm records. This also has strobe markings on the platter mat.

To check whether the speed settings were right, I needed a strobe light with correct and stable frequency. Traditionally one would use AC mains powered lamps at ether 50 or 60 Hz for this purpose. These lamps flashed two times for each mains cycle, i.e. 100 or 120 flashes per second. Now there are lots of LED strobes available on the market, and probably apps that make cell phones’ lamp work as strobes, but I decided to make a small circuit for this purpose.
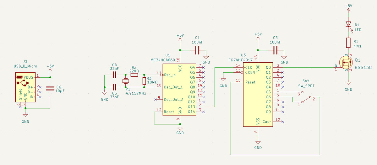
For stability, a crystal controlled oscillator is needed, and for supporting both 50 and 60 Hz strobe discs, the circuit must be able to flash a LED at either 100 or 120 Hz, selectable by a switch. To avoid need for batteries, USB was selected as power source. The circuit I came up with is this:

Via a USB micro connector, the circuit is supplied with 5VDC. The oscillator is based on MC74HC4060, which in this case is set to oscillate at 4.9152 MHz by a crystal. This IC also contains a binary counter, which divides the oscillator frequency by 2n. At output Q13, the frequency is 4.9152MHz / 213 = 600 Hz.

The pulses from MC74HC4060 are fed to the clock input of a CD74HC4017 decade counter, which has 10 outputs with the following sequence:

By feeding back the signal from output “5” or “6” to the Reset pin, this IC can count to either 5 or 6 before it resets and starts the sequence from “0”. This way, the 600 Hz clock pulses from the 4060 are divided down to 120 or 100 Hz, selectable by a slide switch. As we can see, the duty cycle is reduced correspondingly, but this isn’t necessarily a bad thing when it comes to driving a turntable strobe.

The 100 or 120 Hz signal controls a BSS138 MOSFET, which in turn drives a high-brightness LED.
All components are fitted on to a PCB of only 22×26.6mm.

Through its USB micro port, it can be powered from e.g. a cell phone charger or a USB port on a computer.
Demonstration video showing speed test and adjustment of Philips 212 turntable:
If you want to make your own, Gerbers and KiCad design files can be found on Github: https://github.com/donpivo/TurntableAccessories/tree/main/Strobe/Schematic

Leave a comment