Many electronic circuits are likely to get destroyed if the DC source polarity is reversed. Whenever there’s a possibility that the user might reverse the polarity by accident, the circuit should have an onboard polarity protection.
In it’s simplest form, polarity protection may be implemented using a single diode:

The drawback of this method is the voltage drop and power loss caused by the diode. This voltage drop will typically be somewhere between 0.3 and 1V, depending on diode type and current draw. For some circuits this loss may be acceptable. For low voltage devices like microcontrollers, the diode drop may be excessive, and for battery powered devices you may want to minimize the power loss.
Schottky diodes generally have a lover voltage drop than ordinary diodes, but still not negligible. For example a VS-50WQ04FN schottky, rated for 5.5A continuous current, will drop the voltage by approx. 0.4V at 2.5A. This in turn means that 0.4V*2.5A=1W is dissipated as heat, and the diode gets fairly hot.

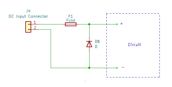
A way of eliminating the diode voltage- and power loss, is using a fuse in combination with a diode that is reverse biased when polarity is correct. If the polarity is reversed, the diode conducts a current large enough to blow the fuse. The diode must of course be rated for a significantly larger current than the fuse.

The drawback is of course that you’ll have to change the fuse after a polarity mishap, but also that the DC power source may be overloaded.
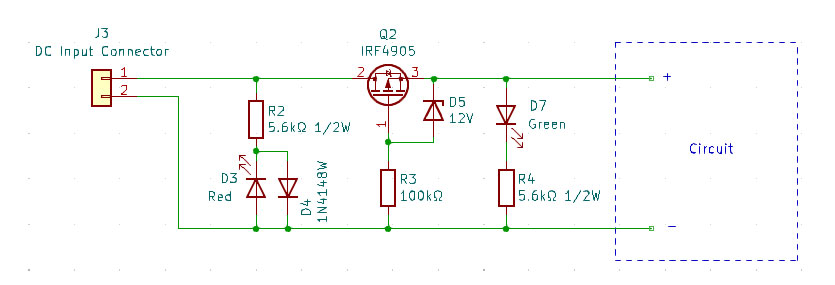
An improved polarity protection, with very little voltage drop and power loss, can be achieved using a P-channel MOSFET.

For the MOSFET to conduct current between D and S, the voltage at G must be x volts lower than at S (the number x varies with MOSFET type). This can only be achieved when the input polarity is correct. If the polarity is reversed, the voltage at G gets positive with respect to S, and the MOSFET stops conducting. Zener D2 ensures that the MOSFET’s max voltage G-S is not exceeded, and R1 limits the current flowing through the zener.
The MOSFET in this example, IRF4905, has an ON-resistance of about 20mΩ between D-S. With a current draw of 2.5A, this causes a voltage drop of 20mΩ*2.5A=50mV, and a power loss of 50mV*2.5A=125mW, i.e. only 1/8 of what was the case when using a VS-50WQ04FN schottky as polarity protection. There are also MOSFETs with a much lower ON-resistance than the IRF4905 , which will further reduce the loss.
For most circuits, I like to add a green LED that shows when power is on, and together with the polarity protection I find it a good idea to add a red LED which lights up if polarity is reversed:

(In this example the resistor values are calculated for a circuit which will be driven by a 19-20VDC source).


Leave a comment